一、卓越工程师班简介
为贯彻落实《国务院办公厅关于深化产教融合的若干意见》、《广东省教育厅关于推进本科高校产业学院建设的若干意见》等文件精神,主动应对新一轮科技革命与产业变革, 中山大学南方学院与广州粤嵌通信科技股份有限公司共建人工智能+大数据产业学院,以社会需求为导向,以实际工程为背景,以工程技术为主线,通过教育和行业、高校和企业的密切合作,进一步挖掘学生的科技创新潜力,开阔学生视野,提高学生的创新能力和综合素质,培养具有创新精神的高素质人才,不断提升学院的育人、科研和服务水平,培养具有扎实理论基础和极强实践能力的电气与计算机工程领域工程师。
广州粤嵌通信科技股份有限公司成立于2005年,2016年正式挂牌上市(股票代码:839909),是一家IT高新技术企业,以嵌入式、物联网、VR技术、智能制造、大数据、云计算、移动互联、人工智能等为主要研究方向。14年的耕耘,积累了丰硕成果,累计拥有国家专利产品30多项,获得专利技术及软著50多项,扶持创客团队获得专利及软著250多项,并拥有向创客提供技术、人才、资金、政策和商务服务的国家级众创空间。总部设在广州科学城,相应在长沙、武汉、西安、重庆、成都、贵州、南宁、深圳、南昌、福州、郑州等各省市开设分公司或办事处,粤嵌经营智能设备开发、产教融合联盟、粤嵌众创空间、粤嵌小创客四大业务,已帮扶上百家IT企业实现技术迭代,与500多所高校共建创新人才孵化基地。并致力于推动创新创业,为广大青年学子提供一个学习提升、锻炼、创新创业的孵化平台。
现拟在williamhill中文各专业中选拔一批优秀学生单独开设“卓越工程师班”,现将选拔卓越工程师班相关事宜通知如下:
二、项目实施单位
主办单位:中山大学南方学院
承办单位:广州粤嵌通信科技股份有限公司
三、项目概述
中山大学南方学院与广州粤嵌通信科技股份有限公司校企双方充分了解,以此为契机,由williamhill中文与广州粤嵌开展深度合作,共同推动嵌入式、物联网、智能制造、大数据、云计算、移动互联、人工智能等领域的专业群建设,创新校企协同育人机制。
双方共同组建双师双创型师资队伍,共同商定应用型特色专业规划、制定人才培养标准以及建设一体化实践实训平台,为学生们提供先进的实践条件及真实工程项目用以练就真本领,采用实景体验与操作,保证学生在毕业工作以后,能以最快的速度融入工作环境。为务实践行新工科理念,充分整合政府、高校、产业和社会的优质教育资源,经过校企双方共同探讨,决定成立“中山大学南方学院—粤嵌卓越工程师班”(简称:卓越班)。
四、项目模式
(一)中山大学南方学院williamhill中文与广州粤嵌通信科技股份有限公司整合校企双方优势资源,共同制定产业学院相关专业的人才培养方案、培养标准、课程体系、教学内容及学生考核标准,以项目驱动任务引导,按照企业真实生产环境为导向,加大实践课程教学比重,以模块化的形式设置课程的教学任务,编写一批适合多元化人才培养的教材,采用3+1的校企合作育人模式,每年在校内跨专业选拔160名左右的学生加入“卓越班”,前3学年按照校企定制化的“卓越班”人才培养方案开展工程教学与实践,第4学年从“卓越班”中遵从自愿有偿的原则选拔成绩优异学生参与乙方组织的项目集训。
(二)根据“卓越班”的课程计划,将组织学生到校外实习基地(粤嵌众创空间)进行生产实习、专业实习、毕业实习,可参观合作企业并提前了解岗位需求及工作环境、研发设计流程和企业运营情况等,第7-8学期将由校内指导老师+企业工程师“双师制”共同辅导学生完成毕业设计,达到完成实习+毕业设计的学分(7学分)目标。
(三)参加卓越班学生可自愿报名并通过培训考核,考取工信部教育与考试中心颁发的职业技术证书(获取创新学分和职业技术职称)。

五、卓越班人才培养目标
面向软件研发、嵌入式、物联网、人工智能、智能制造、电子信息、高端装备、大数据、云计算、网络安全、通信、移动互联、虚拟现实、电子商务、现代农业、现代交通运输、高效物流等新一代信息技术产业,培养学生在电子与信息系统领域具有较广阔的知识面和较强的实践能力,具备电子技术和信息系统的基础理论、基本知识和基本技能,能在智能电子、智能信息处理等行业从事电子行业的应用研究、系统软件开发和设计,在物联网和人工智能更高的电子信息处理平台从事应用开发,适应智能电子、信息技术发展需要的德、智、体、美全面发展,具有高素质和实践能力强的复合应用型人才。
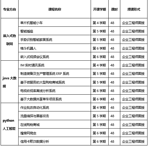
六、课程设计及内容


七、就业方向与岗位
经过卓越工程师班培养的学生,毕业后可到互联网/IT/电子/智能制造/通信类信息技术企业、事业单位、教学科研机构等领域从事python人工智能开发、模式识别、大数据运营与开发、数据挖掘与分析、Java开发工程师、Web前端工程师、软件开发与测试工程师、网络通信管理与维护、应用电子开发、智能电子设备开发、嵌入式硬件工程师、嵌入式软件工程师、单片机研发工程师、物联网开发工程师、网络安全工程师、网络软件设计与开发工程师、境内电子商务运营、跨境电子商务运营、产品经理、全网营销工程师等相关工作等岗位。
八、卓越班优势
1、精准定位人才培养目标:所学即所用,实现学习知识与岗位能力无缝对接;
2、即享双师双环境双资源:校企合力共建更优的师资团队、实践条件及教学资源;
3、分段式的CDIO教学模式:基于合理的前校后企安排执行先进的CDIO教学模式;
4、依托国家级双创实践平台:校企联合搭建工程项目孵化平台保障创新教育实践;
5、实施全过程式就业扶持:贯通职业规划、岗位集训、就业指导、就业前后服务。
九、招生报名
(一)招生对象:williamhill中文在校学生(第一届从2017级、2018级各专业“电子信息科学与技术、通信工程、电气工程及其自动化、计算机科学与技术、软件工程、智能科学与技术”招生)。
(二)招收条件
(1)中山大学南方学院williamhill中文大二、大三的在校生;
(2)电子、通信工程、电气自动化、物联网、计算机、软工、智能科学与技术类等相关专业;
(3)对本专业的学习具有浓厚兴趣;
(4)具有较强得自学能力、沟通能力与团队协作能力;
(5)在实验室或班级基础相对较好的学生优先。
(三)招生人数:2017级、2018级每届160人。
(四)报名时间:2019年10月8日至2019年10月18日。
(五)报名方式(扫码填写信息报名),如有疑问可电话咨询张老师13926108406,陆老师15817479191.

十、初审
由粤嵌卓越工程师班专业建设委员会对报名的学生进行初审,公布初审名单后再确定时间进行面试。
十一、录取
面试一周内公布录取名单。
十二、粤嵌卓越工程师班开课时间
从2019-2020学年第2学期起,由卓越班定制的相关课程采取单独授课方式集中时间段教学。
十三、学生管理
针对卓越班的学生实行校企联合管理方式,企业配备班主任常驻学校,定期跟踪学生的生活和学习情况,对有违学生行为规范、考核成绩不合格的学生采取退出卓越班的机制。
十四、毕业待遇
1、毕业时,学生除了获得中山大学南方学院相应专业的毕业证书和学位证书,同时获得由中山大学南方学院和广州粤嵌共同盖章的卓越班荣誉证书。
2、入班签订就业保障协议书,承诺为卓越工程师班的毕业学生提供100%安置/推荐就业(自主安排及严重违反纪律的学生除外),毕业后6个月内实现100%实习和就业,转正综合薪资不低于6500元/月,一年以上工作经验,平均综合薪资不低于8000元/月。
3、对卓越班学生的个人简历书写、面试应对技巧等方面进行全方位指导和培训,为每位毕业学生提供不少于3次就业面试机会,优秀的毕业生粤嵌优先录用。
十五、实习基地
住宿安排:粤嵌公司为每个参与项目实习的学生提供了设施配套齐全的创客公寓。居住标准:6-8人间(套间)。
住宿费用:免费(水电费用由学生自理和分摊),另外需要学生自备洗漱用品、生活用品(公寓周边也有便利超市可购买,建议自备薄被褥用品)。
就餐设施:粤嵌处于科学城TCL文化产业园,粤嵌拥有独立员工食堂可容纳500人就餐,园区也拥有大型园区食堂,临近的广东省软件科学园也拥有可容纳1000人就餐的大型园区食堂,同时周边也遍布各类大小型食肆,用餐选择丰富(就餐费用:自费);
文娱设施:粤嵌身处于广州科学城中心,周边拥有大型开放市政公园,部分住宿小区内配有体育健身设施与球场,可丰富业余和课余生活。