根据《关于举办第二十五届中国机器人及人工智能大赛校内选拔赛的通知》,为引导和激励广大青年学生弘扬创新精神,积极推动广大学生参与机器人、人工智能科技创新实践、提高团队协作水平、培育创新创业精神,充分发挥校内外资源优势,遵照“及早行动、系统组织”原则,学校决定开展2023年第二十五届中国机器人及人工智能大赛项目征集工作,择优推荐作品参加2023年举办的广东省赛事。
根据省赛文件规定,我校推荐三个队伍参加省赛。
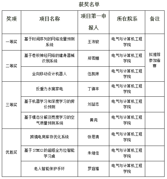
本次共9支队伍参加比赛,根据比赛成绩由高到低排名,本次大赛共评出一等奖1名,二等奖2名,三等奖3名,优胜奖3名。其中,一等奖和二等奖队伍将推荐参加广东省赛事,如有队伍放弃推荐省赛名额,则按比赛成绩从高到低依次递补。
具体名单及奖项公示如下:

公示期为2023年4月21日至2023年4月25日。如有异议请于公示期内以书面方式反映并提交至2教-104B,反映人员应签署真实姓名,否则不予受理。
受理部门:第二十五届中国机器人及人工智能大赛组委会
联系人:夏炳墅
邮箱:xiabingshu@qq.com、xiabsh@nfu.edu.cn